Facturación en operaciones de factoraje
Cómo emitir facturas en cuando se utiliza el factoraje financiero para anticipar el cobro de las facturas.

Contenido
Cumplimiento de obligaciones fiscales en operaciones de factoraje
Son operaciones de Factoraje Financiero en las que una empresa llamada “Acreedor” realiza ventas a crédito a un “Deudor” y posteriormente dichas Cuentas por Cobrar son vendidas por el “Acreedor” a una empresa financiera “Factor” y a cambio de eso recibe una liquidez inmediata al cobrar por anticipado dichas ventas a crédito a un precio determinado.
En operaciones de factoraje el “Acreedor” deberá expedir el complemento de pagos al recibir el pago de la empresa financiera “Factor”, y posteriormente la empresa financiera “Factor” deberá expedir el complemento de pagos al recibir el pago de la cuenta por cobrar por parte del cliente del “Acreedor” y relacionarlo con el CFDI original de la operación que fue emitido originalmente por el “Acreedor” independientemente que no haya sido el emisor de dicha factura.
El contribuyente que reciba el pago de una contraprestación es quien debe emitir el CFDI con complemento para recepción de pagos, con independencia de que éste no haya sido necesariamente el emisor de la factura de origen
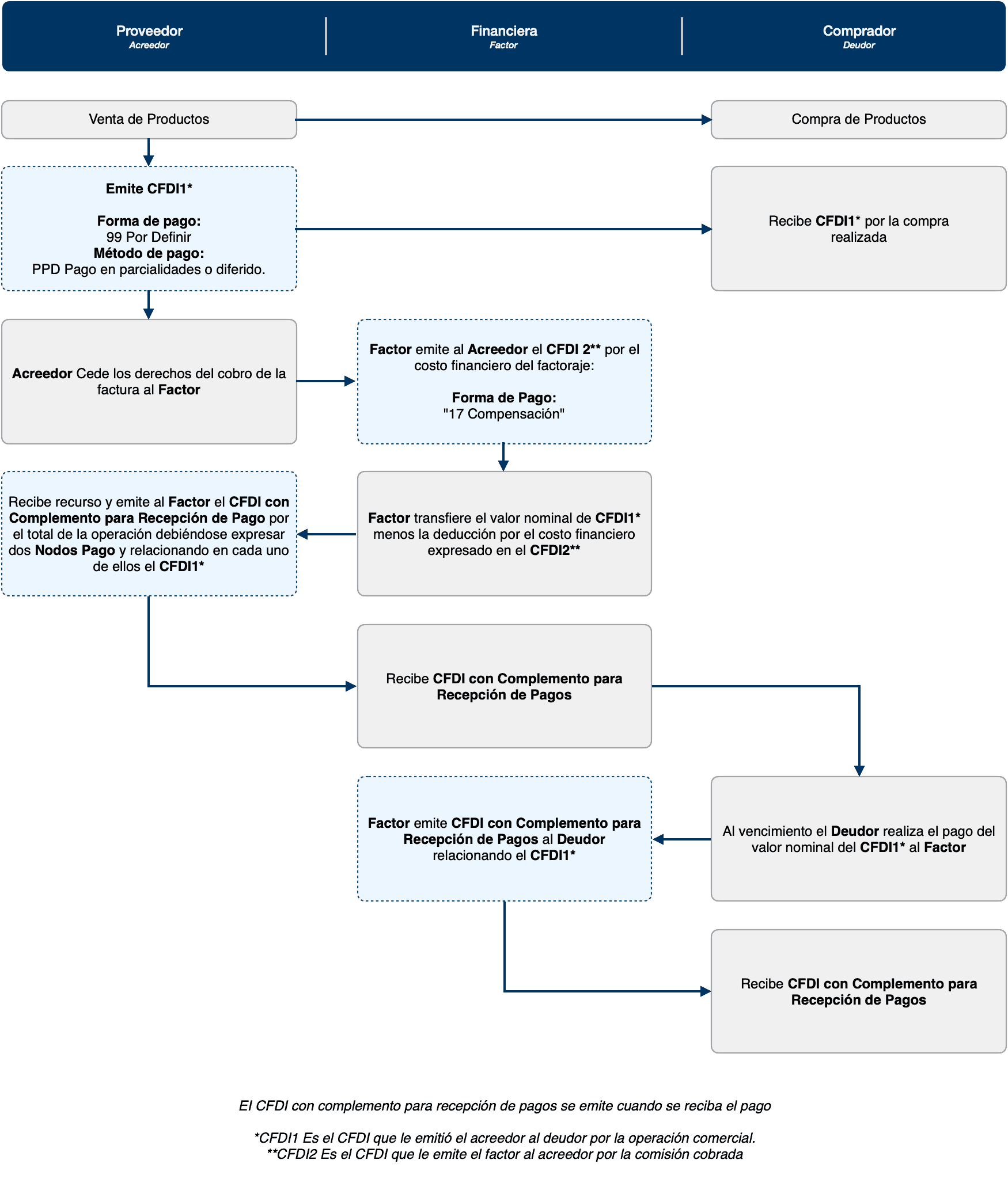
Factoraje con Pago de Intereses Anticipados:

Facturación en Operaciones de Factoraje con Pago de Intereses Anticipados:
El Cliente realiza una compra al Proveedor el cual genera el CFDI1 al Cliente por el valor total de la venta a crédito.
El proveedor cede los derechos de cobro de la factura a una empresa de factoraje “Factor” y se crea un contrato para ello.
El Factor emite al proveedor el CFDI2 por el costo financiero del anticipo del pago.
Factor transfiere el valor nominal de CFDI1 menos una deducción por el costo financiero por sus servicios expresado en el CFDI2.
El proveedor recibe el recurso y emite al Factor el CFDI para Complemento para Recepción de Pago por el total de la operación.
El Factor recibe el CFDI con el Complemento para Recepción de Pagos.
Al vencimiento el Deudor realiza el pago del valor nominal del CFDI1 al Factor.
El Factor emite CFDI con el Complemento para Recepción de Pagos al Cliente, así también relacionándolo con el CFDI1.
El Cliente recibe el CFDI con Complemento para Recepción de Pagos.
Factoraje con Pago de Intereses al Vencimiento:

Facturación en Operaciones de Factoraje con Pago de Intereses al Vencimiento:
El Cliente realiza una compra al Proveedor el cual genera el CFDI1 al Cliente por el valor total de la venta a crédito.
El proveedor cede los derechos de cobro de la factura a una empresa de factoraje “Factor” y se crea un contrato para ello.
Factor transfiere el valor nominal de CFDI1.
El proveedor recibe el recurso y emite al Factor el CFDI para Complemento para Recepción de Pago por el total de la operación.
El Factor recibe el CFDI con el Complemento para Recepción de Pagos.
Al vencimiento el Deudor realiza el pago del valor nominal del CFDI1 más el costo financiero por la operación de factoraje.
El Factor emite al Deudor el CFDI 2 por el costo financiero del factoraje.
El Factor también emite un CFDI con el Complemento para Recepción de Pagos al Cliente, así también relacionándolo con el CFDI1 y el CFDI2.
El Cliente recibe el CFDI con Complemento para Recepción de Pagos.
Si nuestra solución puede ayudarlo, por favor póngase en contacto con nosotros y con gusto le atenderemos.
Para mas información sobre complementos de pago en operaciones de factoraje ingrese en la siguiente liga: Complementos de Pago en Factoraje Financiero
¿Tienes dudas?
¡Te ayudamos!¿Estás buscando financiamiento de capital de trabajo para tu empresa?
Recibe una propuesta a la medidaSíguenos en Twitter
Artículos relacionados

Notas de crédito en el factoraje financiero
Este artículo explora el uso de las notas de crédito en el factoraje financiero, y cómo esta herramienta puede ayudar a las empresas a mejorar su flujo de efectivo. También se discuten las ventajas y desventajas de utilizar notas de crédito en el factoraje financiero.
Leer más
Complemento de recepción de pago en el factoraje financiero
En este artículo se explorará la importancia del complemento de recepción de pago en el factoraje financiero en México, y cómo su correcta implementación puede ayudar a las empresas a mejorar su flujo de efectivo y reducir el riesgo de impago de facturas.
Leer más

